海归服务平台个人中心及优惠券管理Axure原型模板下载
资源分类: Axure原型模板
浏览热度: (1.8K)
发布时间: 2026-04-19
最近更新: 2026-04-19
本资源需权限下载
- 普通会员: 16.1金币
- 会员: 免费
- 终身会员: 免费
原型项目介绍:
这个原型项目是为一个名为“univer”的海归服务平台设计的,旨在为海归人员提供服务和支持。该平台可以在App Store下载体验。
原型文档包含内容:
信息结构图:展示了整个应用的页面结构和导航流程。
个人中心:用户可以查看和管理个人信息。
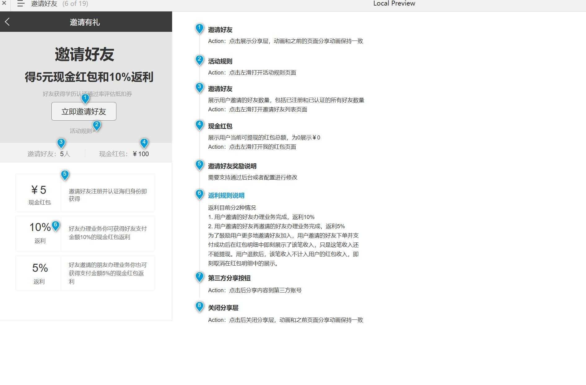
优惠券和红包:用户可以查看可用的优惠券和红包,以及相关使用规则。
邀请好友:用户可以通过邀请好友来获得奖励。
提现和订单管理:用户可以进行提现操作和查看订单详情。
设置和密码管理:用户可以修改账户设置和密码。
所属行业:
该平台属于教育和职业发展服务行业,专注于服务海归人员。
解决的痛点或目标:
为海归人员提供一站式服务,包括求职、社交和生活支持。
通过优惠券和红包激励用户参与和分享,增加用户粘性。
提供一个平台,让海归人员能够更好地融入当地社会和职场。
核心功能模块介绍:
个人中心:用户可以查看和管理个人信息,包括优惠券和红包。
邀请好友:用户可以通过邀请机制扩大社交网络并获得奖励。
提现和订单管理:用户可以管理财务和订单,包括提现和查看订单详情。
设置和密码管理:用户可以修改账户设置和密码,保障账户安全。univer v3.2.0原型图(univer为海归服务平台,可在appstore下载体验)
合计20个页面
V3.2.0、信息结构图、个人中心、我的优惠券、已失效优惠券、使用规则、邀请好友、活动规则、我的红包、提现、红包明细、常见问题、我邀请的好友、好友详情、邀请好友第三方平台打开h5、确认订单、选择优惠券、订单详情、设置、设置密码

-
是rp文件,但是打开时报错该怎么处理?
可能是你的原型版本太低,因您下载的该rp源文件是高版本制作的,请使用高版本(比如axure9或10打开)的原型软件打开(本站提供了高版本原型软件的下载链接,请前往下载)。
-
购买该资源后,可以退款吗?
源码素材属于虚拟商品,具有可复制性,可传播性,一旦授予,不接受任何形式的退款、换货要求。请您在购买获取之前确认好 是您所需要的资源
-
免费下载或者VIP会员资源能否直接商用?
本站所有资源版权均属于原作者所有,这里所提供资源均只能用于参考学习用,请勿直接商用。若由于商用引起版权纠纷,一切责任均由使用者承担。如本站有侵权素材请及时联系我们客服(网站底部)删除以减少您的损失。
-
提示下载完但解压或打开不了?
最常见的情况是下载不完整: 可对比下载完压缩包的与网盘上的容量,若小于网盘提示的容量则是这个原因。这是浏览器下载的bug,建议用百度网盘软件或迅雷下载。 若排除这种情况,可在对应资源底部留言,或联络我们。
-
付款后无法显示下载地址或者无法查看内容?
如果您已经成功付款但是网站没有弹出成功提示,请联系站长提供付款信息为您处理
相关文章
这份原型文件包含了30个目录,涵盖了产品的各个功能模块。其中包括首页、加载、登录...
0
0
1.5K
11.8
原型项目介绍 项目名称: 结算审批单模板优化 原型文档包含内容: 需求版本 背景...
0
0
2.9K
13.3
随着移动互联网的普及和人们生活水平的提高,旅游已经成为现代人生活中不可或缺的一部...
0
1
4.4K
19
原型项目介绍: 这个项目是一个图形化编程软件,版本号为v1.1,旨在通过图形化界...
0
0
1.4K
10
评论(0)