这个原型项目是一个社区生活平台,旨在通过数字化手段提升社区居民的生活质量和便利性。以下是对该项目的简洁介绍:
原型介绍
社区生活平台是一个集成了移动端和WEB端的综合性服务平台,它允许居民通过一个统一的接口访问社区服务和管理社区生活相关事务。
原型文档包含内容
产品简介:概述平台的主要功能和目标。
版本说明:记录产品的不同版本及其更新内容。
开发周期:描述产品从概念到实现的时间线。
修订历史:记录产品文档的修改历史。
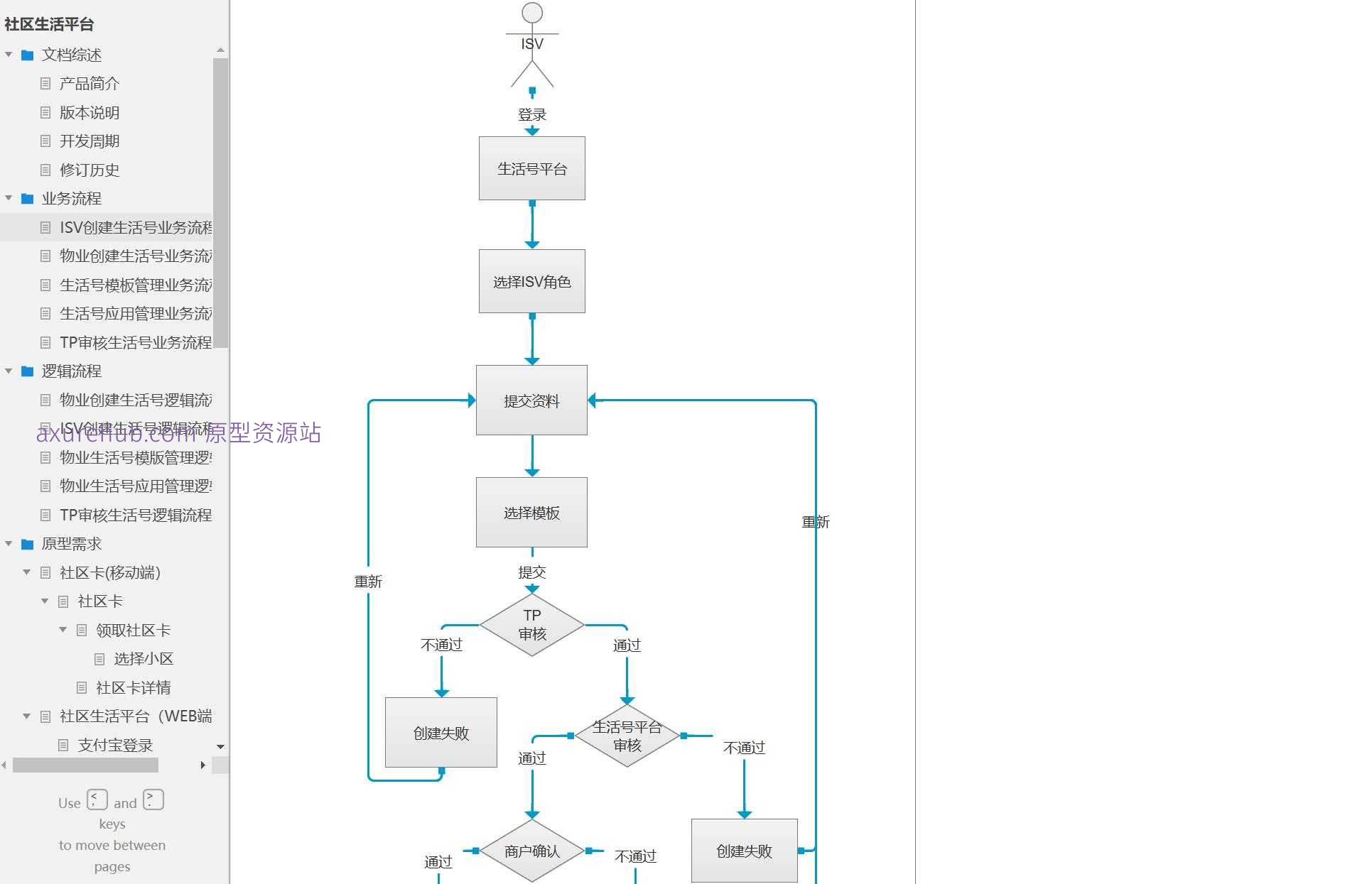
业务流程:详细说明ISV(独立软件供应商)和物业创建生活号的业务流程。
逻辑流程:展示创建生活号、模板管理、应用管理、审核等逻辑流程。
原型需求:包括移动端和WEB端的详细功能需求。
所属行业
这个项目属于物业管理和社区服务行业,旨在通过技术手段提升社区管理效率和居民生活体验。
解决的痛点或目标
提高社区服务的可达性和便捷性。
简化物业管理流程,降低运营成本。
增强社区内信息的透明度和居民的参与度。
核心功能模块介绍
社区卡管理:允许居民领取和管理社区卡,选择小区,查看社区卡详情。
生活号信息管理:为物业和ISV提供创建、编辑、查看生活号信息的平台。
模板管理:提供模板选择和编辑功能,以便快速部署生活号。
应用管理:包括应用的添加、编辑、查看,以及审核管理。
社区卡网关配置:管理社区卡的网关配置,包括查看、添加、审核等操作。
管理中心:提供支付宝登录和管理中心界面,方便物业或ISV管理生活号信息。
这个平台通过集成多种功能,旨在为社区居民提供一个一站式的服务体验,同时为物业管理提供数字化解决方案。文档综述
合计52个页面
产品简介、版本说明、开发周期、修订历史、ISV创建生活号业务流程、物业创建生活号业务流程、生活号模板管理业务流程、生活号应用管理业务流程、TP审核生活号业务流程、物业创建生活号逻辑流程、ISV创建生活号逻辑流程、物业生活号模版管理逻辑流程、物业生活号应用管理逻辑流程、TP审核生活号逻辑流程、社区卡(移动端)、社区卡、领取社区卡、选择小区、社区卡详情、社区生活平台(WEB端)、支付宝登录、生活号信息管理、创建、模板选择、编辑、模板选择、查看、社区卡网关配置、已完成、生活号管理、模板管理、创建、编辑、查看模板、查看应用、应用管理、添加、编辑、查看、审核管理、审核、查看、社区卡管理、社区卡信息管理、查看已认证正常、查看已认证失效、查看未认证正常、查看未认证失效、社区卡网关配置、查看、添加、审核


评论(0)